2026-01-09
我司拟对盛波工程类供应商池招标项目进行公开招标,兹邀请合格投标人前来投标。
一、标的基本情况
项目名称:盛波工程类供应商池招标项目。
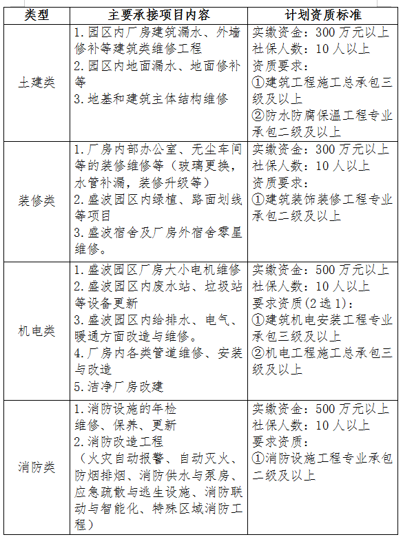
竞价标的主要为:

注:此次招标仅为筛选合格供应商池,为后续土建、装修、机电、消防类零散工程项目提供资源。根据附件1:资格预审评审表进行评审。
二、投标人的资格要求
1、投标人应是中华人民共和国境内注册(不含港、澳、台地区)的独立法人机构,或境外(含港、澳、台地区)按注册地法律合法注册成立并有效存续的机构,且注册地应为与中国可以进行正常贸易往来的国家或地区,有能力提供本项目服务内容的供应商。境内投标人须提供营业执照副本复印件;境外投标人须提供所在国商业登记证复印件或其他同等效力的证明文件。
2、投标单位需与招标人进行需求交流,经招标人评估后方可参与。
3、本次招标不接受联合体投标。
4、公司主营业务为土建类工程施工、机电类安装及维保、装修类工程施工、消防类工程施工及消防设施维保,3、投标单位主营业务数量需≥1。
三、招标信息
投标人可在网上获取招标信息,了解详细招标内容,具体网址如下:
深圳市盛波光电科技有限公司官网
https://www.szsapo.com
四、投标文件的递交
1、投标报名截止时间:2026年1月29日12:00。
2、投标密封预审文件(投标文件应当加盖公章并予以密封,否则不予受理)递交地点:深圳市坪山区大工业区青松路8号盛波光电科技园,收件人:于先生 15798477783
3、不接收电子标书文件投标,标书格式详见附件2(预审文件格式资料)。
4、答疑联系:
(1)投标资料答疑:
于先生 0755-61886866-8253,邮箱:ygang@szsapo.com
(2)标的物情况咨询答疑:
陈先生 0755-61886866-87220,13510247234
邮箱:csilve@szsapo.com
五、投标保证金的收取和退回
1、保证金:1万元。
2、保证金收款账户:
收款单位:深圳市盛波光电科技有限公司
开 户 行:上海浦东发展银行深圳坪山支行
账 号:7926 0078 8013 0000 0143
3、保证金收取截止时间:2026年1月29日12:00。
4、正常情况下未中标单位的保证金将在结果公示后的两周内原路退回;中标单位则转为合同保证金,合同到期后退回,不计利息,若中标后弃标则没收其保证金。
5、保证金收取、退回联系人:于先生 15798477783。
六、评标方法
按“得分最高”原则执行。
七、中标结果公示
1、招标人在评定标工作完成后,按照公示媒介和期限公示中标候选人。
2、公示媒介
开标后投标人可在以下网站查看项目公示信息:
深圳市盛波光电科技有限公司官网
https://www.szsapo.com
3中标公示期:3个工作日。
八、其他
1、本标的物涉及议标。
2、截标后不满三家,我司将视实际情况延期7个自然日或变更为单一来源、竞争性谈判等采购方式。
3、投标方收到中标通知书3天内就相关事宜进行协商并签订合同,否则视为弃标。
4、本公告内容解释权归深圳市盛波光电科技有限公司。
特此公告。
附件:
1、资格预审评审表
2、预审文件格式资料
深圳市盛波光电科技有限公司
2026年1月9日